Seisxplore Survey
Konsultan Geofisika|Geologi|Geoteknik
Kategori: gravity indonesia
-

The microgravity survey using Scintrex CG-5 and CG-6 involves precise measurements of small variations in the Earth’s gravitational field. These variations can help detect subsurface density anomalies, which are useful in geotechnical, hydrogeological, and exploration applications. Below are key aspects of conducting a microgravity survey with these instruments. 1. Introduction to Scintrex CG-5 & CG-6…
-
Pengukuran gravitasi di lokasi DG-0 (biasanya merujuk pada titik referensi gravitasi atau datum gravitasi) untuk pre-survey microgravity adalah langkah penting dalam eksplorasi geofisika, terutama untuk mendeteksi variasi densitas bawah permukaan yang sangat kecil. Microgravity adalah metode geofisika yang mengukur variasi medan gravitasi Bumi dengan sensitivitas tinggi (orde mikroGal, di mana 1 mikroGal = 10^-6 Gal,…
-

Metode microgravity merupakan metode yang pada dasarnya survey gravity tetapi pelaksanaanya sedikit berbeda seperti spasi antar titik yang relatif rapat, target yang dicari lebih kecil dimensinya dan juga area yang disurvey relatif lebih kecil. Survey microgravity banyak digunakan dalam pekerjaan kontruksi dan bidang sipil yang bertujuan untuk mengidentifikasi adanya objek-objek bawah permukaan dengan pendekatan nilai…
-

Dalam dunia eksplorasi gravity banyak digunakan oleh departemen pemerintah atau dan sebagian swasta untuk eksplorasi minyak dan gas bumi. Tujuan utama dari survey gravity yaitu untuk mengetahui topografi atau konfigurasi formasi dan basement, dan lebih lanjut lagi untuk mencari lokasi source rock dan lainya, tetapi didunia kontruksi atau sipil gravity dikembangkan untuk menentukan objek yang…
-

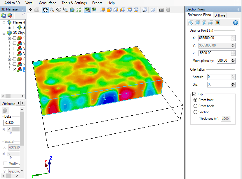
Pemodelan data microGravity di atas menggunakan data regional yang berada di laut jambi perbatasan dengan singapura untuk mengidentifikasi geologi subsurface seperti basement, formasi-formasi dan lainya. Model diatas sudah dikorelasi dengan data isopach dari data seismic dan korelasi data Bor dengan korelasi yang cukup bagus. Kontak Kami: Phone: 082114266358 (Call Only) Email: roni12404027@gmail.com
