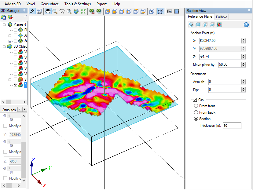
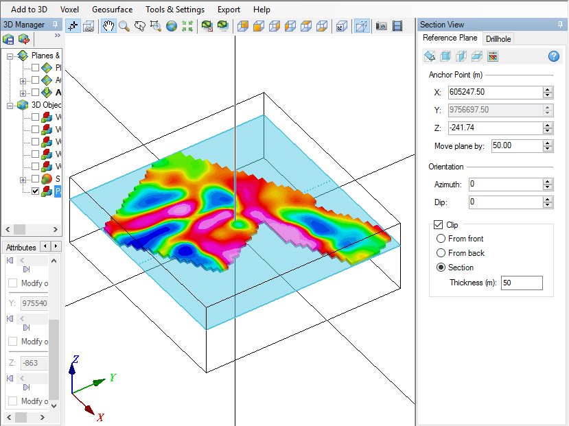
Pemodelan diatas merupakan inversi 3D yang dikombinasikan dengan data 2D permukaan meliputi data susceptibility 2D, RTP, RTE dan analisis lainya. Korelasi ini penting untuk menentukan kemenerusan objek yang akan di lakukan pengembangan atau yang akan di tambang. Pemodelan diatas mirip dengan slicing upward atau downward continuation untuk melihat kemenerusan sebaran ke bawah permukaan tetapi dalam pemodelan inversi 3D sudah dalam domain kedalaman(depth).
Kontak Kami:
CP: Roni
Phone: 082114266358
Email: roni12404027@gmail.com





Tinggalkan komentar